Di artikel sebelumnya saya pernah menjelaskan mengenai jenis-jenis penyajian pemecahan dilema dalam algoritma, di artikel tersebut dijelaskan bahwa penyajian atau penulisan pemecahan dilema dalam algoritma dibagi menjadi 3 kategori yaitu, bahasa natural, flowchart psedeocode.
Masih membahas seputar algoritma, di artikel kali ini yang akan saya bahas ialah algoritma percabangan, algortima percabangan merupakan bab penting yang harus dipahami dengan baik, alasannya ketika anda terjun kedunia bahasa pemrograman tingkat tinggi anda tidak akan lepas dari arahan percabangan.
Algoritma percabangan adalah salah satu jenis perintah dalam algoritma yang dipakai sebagai cara untuk memberitahukan agenda perihal perintah apa yang harus dijalankan, dimana perintah tersebut diadaptasi dengan beberapa kondisi tertentu.
Dalam sebuah agenda atau sistem, ada saatnya sebuah arahan atau perintah hanya dapat dilakukan kalau memenuhi suatu kondisi atau persyaratan tertentu. Itu mengapa, algoritma percabangan ini dapat disebut juga dengan algoritma seleksi kondisi.
Agar anda lebih memahami mengenai algoritma percabangan ini, maka di artikel kali ini saya akan coba uraikan beberapa contoh algoritma percabangan dalam kehidupan sehari-hari yang sering sekali anda temui.
Pada algoritma di atas usia diinput oleh pengguna, selanjutnta usia yang diinput dicek dengan pengkondisian (apakah usia lebih besar dari 17), kalau usia lebih besar dari 17 (Ya), maka cetak "Silahkan menonton" Jika (tidak), maka cetak "Anda dihentikan menonton.
Algoritma Pseudocode menonton film
Berikut ialah penyajian algoritma pseudocode untuk kasus di atas
Algoritma menonton_film
Deklarasi
usia : integer
Deskripsi:
read (usia)
if(usia>7)then
write ("Anda dihentikan menonton")
else
write ("Silahkan Menonton")
endif
Pengkondisian kebanyakan memakai simbol operator matematika menyerupai >, <, =, <=,>= menyerupai pola diatas (usia >7)
Flowchart:
Pseudocode:
Algoritma kelulusan_siswa
deklarasi
var
nama,ket:string
nilai:integer
Deskripsi:
read(nama,nilai)
if(nilai >70)then
ket <- "Lulus"
else
ket <- "Tidak Lulus"
endif
write(nama,nilai,ket)
Algoritma flowchart dan pseudocode di atas ialah algoritma percabangan untuk 1 kondisi, agar bermanfaat.
Masih membahas seputar algoritma, di artikel kali ini yang akan saya bahas ialah algoritma percabangan, algortima percabangan merupakan bab penting yang harus dipahami dengan baik, alasannya ketika anda terjun kedunia bahasa pemrograman tingkat tinggi anda tidak akan lepas dari arahan percabangan.
Algoritma percabangan adalah salah satu jenis perintah dalam algoritma yang dipakai sebagai cara untuk memberitahukan agenda perihal perintah apa yang harus dijalankan, dimana perintah tersebut diadaptasi dengan beberapa kondisi tertentu.
Dalam sebuah agenda atau sistem, ada saatnya sebuah arahan atau perintah hanya dapat dilakukan kalau memenuhi suatu kondisi atau persyaratan tertentu. Itu mengapa, algoritma percabangan ini dapat disebut juga dengan algoritma seleksi kondisi.
Agar anda lebih memahami mengenai algoritma percabangan ini, maka di artikel kali ini saya akan coba uraikan beberapa contoh algoritma percabangan dalam kehidupan sehari-hari yang sering sekali anda temui.
Contoh algoritma percabangan dalam kehidupan sehari-hari
Berikut ialah beberapa pola kasus algoritma percabangan dalam kehidupan sehari-hari.1. Menonton Film untuk usia 17 tahun ke bawah
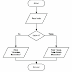
Penyajian algoritma berikut ialah algoritma untuk kasus menonton film dimana yang hanya dapat menonton film ialah orang yang berusia 17 tahun ke bawah, kalau usia lebih dari 17 tahun dihentikan menonton film.
Flowchart:
Pada algoritma di atas usia diinput oleh pengguna, selanjutnta usia yang diinput dicek dengan pengkondisian (apakah usia lebih besar dari 17), kalau usia lebih besar dari 17 (Ya), maka cetak "Silahkan menonton" Jika (tidak), maka cetak "Anda dihentikan menonton.
Algoritma Pseudocode menonton film
Berikut ialah penyajian algoritma pseudocode untuk kasus di atas
Algoritma menonton_film
Deklarasi
usia : integer
Deskripsi:
read (usia)
if(usia>7)then
write ("Anda dihentikan menonton")
else
write ("Silahkan Menonton")
endif
Pengkondisian kebanyakan memakai simbol operator matematika menyerupai >, <, =, <=,>= menyerupai pola diatas (usia >7)
2. Kelulusan Siswa
Algoritma flowchart & pseudocode berikut ialah algoritma untuk mengecek nilai siswa, kalau nilai siswa lebih besar dari 70 maka lulus kalau tidak maka tidak lulus.Flowchart:
Pseudocode:
Algoritma kelulusan_siswa
deklarasi
var
nama,ket:string
nilai:integer
Deskripsi:
read(nama,nilai)
if(nilai >70)then
ket <- "Lulus"
else
ket <- "Tidak Lulus"
endif
write(nama,nilai,ket)
Algoritma flowchart dan pseudocode di atas ialah algoritma percabangan untuk 1 kondisi, agar bermanfaat.


